高层全部换血!跨境上市大卖开始自救
昔日跨境电商巨头有棵树,正在经历自上市以来最彻底的一次“大换血”。
10月10日晚间,有棵树发布系列公告,宣告公司董事会顺利完成换届,公司创始人及原总经理离任,刘海龙成为公司董事长,张文成为总经理和法定代表人。
至此,这场持续数月的控制权之争暂时落幕。
有棵树高层大换血的背后,反映了有棵树面临的严峻经营形势。
2025年半年度财务数据显示,有棵树营业收入仅为4257.34万元,同比暴跌81.33%,跨境电商核心业务持续萎缩。
有棵树在公告中坦承,“持续经营能力存在重大不确定性,公司自身‘造血’能力仍未恢复”。
面对如此严峻的形势,新一届董事会果断采取了强制措施。
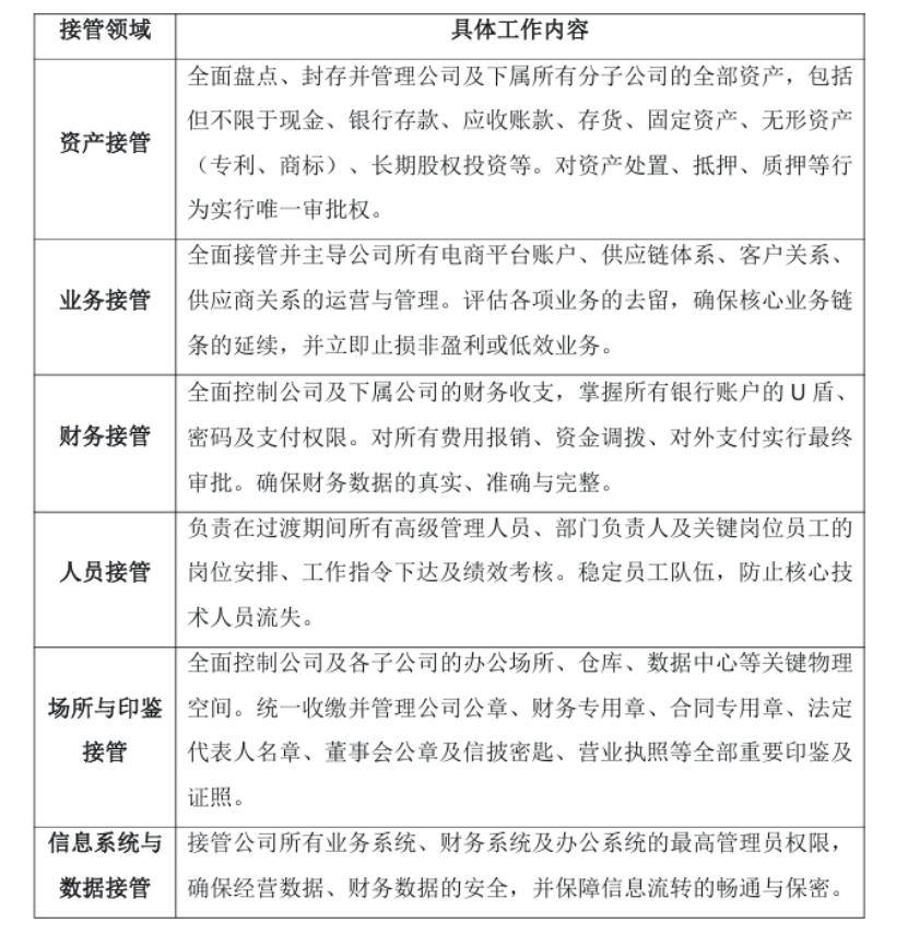
10月10日,董事会审议通过了《关于全面接管公司资产、业务、财务、人员、场所等事项的议案》,授权成立接管工作组实施统一管理。接管范围涵盖资产、业务、财务、人员、场所与印鉴、信息系统与数据六大领域。

此次接管的直接原因是有棵树长期存在的治理僵局。
9月29日,有棵树发布公告称,近日收到中国证监会下发的《立案告知书》,因涉嫌未按规定披露其他重大信息等违法违规,中国证监会决定对肖四清、王维与深圳市天行云供应链有限公司立案。
事实上,有棵树的困境亦是整个跨境电商行业转型的缩影。
成立于2010年的有棵树,曾是巅峰销售额超50亿元、遍布全球200个国家的 “铺货大户” ,开创了“多平台、多账号、多品类”的铺货模式。
然而,2021年的亚马逊封号潮导致有棵树数百个店铺被封,过亿资金被冻结,传统铺货模式遭遇重创。
在内部管理权问题解决后,有棵树已开始推动“自救计划”。
有棵树决定向全资子公司长沙湘树云和长沙悦云树实缴出资,两家子公司注册资本合计1亿元。
有棵树委派新任总经理张文同时担任这两家子公司的总经理,财务总监金小龙担任其财务负责人,以加强母子公司间的管理协同与财务监督。
行业洗牌仍在继续。“做品牌”、“上价值”、“精细化运营”、“小而美”等转型方向已成为业内普遍选择。
然而,有棵树两家新设子公司的经营类目依然繁多,从食品、化妆品到电子产品、汽车配件,几乎囊括了跨境电商的所有主要品类。
这让人不禁疑问:有棵树是否真的会放弃其赖以起家的“铺货逻辑”?
完成董事会换届只是第一步。接下来,产业投资人将带领这艘曾经辉煌的跨境电商巨轮驶向何方,仍需市场与时间的检验。